|
|

|
Porsche, and the Porsche crest are registered trademarks of Dr. Ing. h.c. F. Porsche AG.
This site is not affiliated with Porsche in any way. Its only purpose is to provide an online forum for car enthusiasts. All other trademarks are property of their respective owners. |
|
|
![]() ![]() |
| kenshapiro2002 |
Jan 28 2026, 06:28 PM
Post
#1
|
|
Senior Member ![]() ![]() ![]() Group: Members Posts: 1,482 Joined: 23-July 09 From: Bawlmer, MD Member No.: 10,598 Region Association: MidAtlantic Region |
Some kind of crossover between high beams and turn signals. First, everything works… except the indicators. Here’s what happens… use the left turn signal and the left side green arrow on the dash flashes as it should. Use the right side turn signal and the LEFT side green arrow flashes for that one too. Turning on the high beams makes the right side green arrow light up. Seems pretty telling but I’m lost when it comes to electrics. Simply a plug and play issue? Wires simply hooked up to the wrong bulbs?
|
| 76-914 |
Jan 28 2026, 09:32 PM
Post
#2
|
|
Repeat Offender & Resident Subaru Antagonist ![]() ![]() ![]() ![]() ![]() ![]() ![]() ![]() ![]() ![]() Group: Members Posts: 13,846 Joined: 23-January 09 From: Temecula, CA Member No.: 9,964 Region Association: Southern California
|
Ken, Electronics are most folks hang up. But you can handle this. I'm assuming you've a 914 manual by one of the 2 aftermarket authors. If not get one and we'll go from there. Is this your conversion or the Porsche 6? What I'd like to identify 1st is which harness are you using. Does it match the model year. Was it an original 6. Sorry, I haven't followed enough of your posts to know fore sure. Items such as hazard, turn, brake, stop lights, running lights, etc. Should be pretty much the same (and I stand corrected if needed) between the 4 & 6. Also @DR914 , little things like an incorrectly installed light bulb (1034 vs 1176) etc can cause havoc. If you don't have I'd suggest you get the Tips & Tricks tutored by Dr 914. So beginning from the start............you have 19?? 914. Was it an original 6 or after market? Reading the electrical schematic for 70-74 years is what most people are used to seeing and quite easily taught. The 75-76 models employ an electrical Flow Chart but both are easily interpreted. (IMG:style_emoticons/default/beerchug.gif)
|
| Spoke |
Jan 28 2026, 10:02 PM
Post
#3
|
|
Jerry ![]() ![]() ![]() ![]() ![]() Group: Members Posts: 7,325 Joined: 29-October 04 From: Allentown, PA Member No.: 3,031 Region Association: None
|
That is bizarre behavior. Was this all working correctly and just started? Or was there work done?
|
| kenshapiro2002 |
Jan 28 2026, 10:17 PM
Post
#4
|
|
Senior Member ![]() ![]() ![]() Group: Members Posts: 1,482 Joined: 23-July 09 From: Bawlmer, MD Member No.: 10,598 Region Association: MidAtlantic Region |
|
| kenshapiro2002 |
Jan 28 2026, 10:21 PM
Post
#5
|
|
Senior Member ![]() ![]() ![]() Group: Members Posts: 1,482 Joined: 23-July 09 From: Bawlmer, MD Member No.: 10,598 Region Association: MidAtlantic Region |
Ken, Electronics are most folks hang up. But you can handle this. I'm assuming you've a 914 manual by one of the 2 aftermarket authors. If not get one and we'll go from there. Is this your conversion or the Porsche 6? What I'd like to identify 1st is which harness are you using. Does it match the model year. Was it an original 6. Sorry, I haven't followed enough of your posts to know fore sure. Items such as hazard, turn, brake, stop lights, running lights, etc. Should be pretty much the same (and I stand corrected if needed) between the 4 & 6. Also @DR914 , little things like an incorrectly installed light bulb (1034 vs 1176) etc can cause havoc. If you don't have I'd suggest you get the Tips & Tricks tutored by Dr 914. So beginning from the start............you have 19?? 914. Was it an original 6 or after market? Reading the electrical schematic for 70-74 years is what most people are used to seeing and quite easily taught. The 75-76 models employ an electrical Flow Chart but both are easily interpreted. (IMG:style_emoticons/default/beerchug.gif) I bought her three months ago. Originally a 1974 1.8, it’s been highly modified into a 914-6 GT Tribute with a 3.2 Carrera. No idea about the harness… pretty much an electrics moron, lol. Attached thumbnail(s) |
| Spoke |
Jan 28 2026, 10:22 PM
Post
#6
|
|
Jerry ![]() ![]() ![]() ![]() ![]() Group: Members Posts: 7,325 Joined: 29-October 04 From: Allentown, PA Member No.: 3,031 Region Association: None
|
What year is the 914?
Does the blue high beam light come on as well the R turnsignal indicator? Do the outside turnsignals on the right also come on? |
| 904svo |
Jan 29 2026, 07:23 AM
Post
#7
|
|
904SVO ![]() ![]() ![]() Group: Members Posts: 1,129 Joined: 17-November 05 From: Woodstock,Georgia Member No.: 5,146 |
|
| Spoke |
Jan 29 2026, 09:15 AM
Post
#8
|
|
Jerry ![]() ![]() ![]() ![]() ![]() Group: Members Posts: 7,325 Joined: 29-October 04 From: Allentown, PA Member No.: 3,031 Region Association: None
|
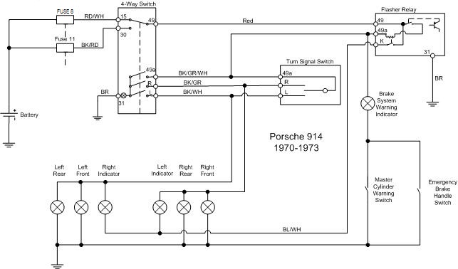
Here is a simplified version of the turnsignal system in a 914. Note that headlights and high beams are nowhere to be found.
It sounds like you're going to be chasing wires to see what was modified. ![]() |
| burlybryan |
Jan 29 2026, 09:45 AM
Post
#9
|
|
Member ![]() ![]() Group: Members Posts: 144 Joined: 25-May 20 From: Saint Paul Member No.: 24,311 Region Association: None
|
What year is the 914? Does the blue high beam light come on as well the R turnsignal indicator? Do the outside turnsignals on the right also come on? So9unds like the ground is missing (brown wire) on the spedo. Yeah, the first place I would start is to pull that gauge out and verify the wires. Jeff has a nice diagram referencing the wires and functions. https://bowlsby.net/914/Classic/zTN_Elect_DashGauges.jpg |
| Shivers |
Jan 29 2026, 09:45 AM
Post
#10
|
|
Senior Member ![]() ![]() ![]() ![]() Group: Members Posts: 3,240 Joined: 19-October 20 From: La Quinta, CA Member No.: 24,781 Region Association: Southern California |
I bought her three months ago. Originally a 1974 1.8, it’s been highly modified into a 914-6 GT Tribute with a 3.2 Carrera. No idea about the harness… pretty much an electrics moron, lol. If I understand your question, It may be that because they started with a 1974 it is the original wiring. My 72 has the two arrows that blink one way or the other depending on your selection on the blinker switch. On the later cars that went the way of the dodo. They both blink at the same time no matter what your selection is. |
![]() ![]() |
|
Lo-Fi Version | Time is now: 29th January 2026 - 11:13 AM |
| All rights reserved 914World.com © since 2002 |
|
914World.com is the fastest growing online 914 community! We have it all, classifieds, events, forums, vendors, parts, autocross, racing, technical articles, events calendar, newsletter, restoration, gallery, archives, history and more for your Porsche 914 ... |